消防产品现场检查之洒水喷头不合格判定

一、整体要求
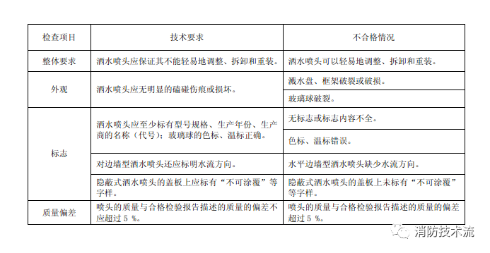
技术要求
洒水喷头应保证其不能轻易地调整、拆卸和重装
不合格判定
洒水喷头可以轻易地调整、拆卸和重装
检查方法
利用工具(螺丝刀)拧洒水喷头的顶丝,检查顶丝是否可以轻易旋开;用手转动溅水盘检查是否出现松动现象。
二、外观
技术要求
洒水喷头应无明显的磕碰伤痕或损坏
不合格判定
溅水盘、框架破裂或破损,玻璃球破裂
检查方法
对照型式检验报告及其他相关技术资料对洒水喷头进行外观检查。检查洒水喷头的溅水盘、框架是否出现破裂或破损;检查玻璃球是否出现破裂。
三、标志
技术要求1
洒水喷头应至少标有型号规格、生产年份、生产商的名称(代号),玻璃球的色标、温标正确
不合格判定
无标志或标志内容不全,色标、温标错误
技术要求2
边墙型洒水喷头还应标明水流方向
不合格判定
缺少水流方向标识
技术要求3
隐蔽式洒水喷头的盖板应标有“不可涂覆”等字样
不合格判定
未标有“不可涂覆”等字样
检查方法
检查洒水喷头是否标有型号规格、生产年份、生产商的名称(代号);玻璃球的色标、温标是否正确;边墙型洒水喷头是否标示水流方向,隐蔽式洒水喷头的盖板上是否标有“不可涂覆”等字样。
四、质量偏差
技术要求
喷头的质量与合格检验报告描述的质量的偏差不应超过5%
不合格判定
质量的偏差超过5%
检查方法
抽取3个喷头,其中带运输护帽的喷头应摘下护帽进行检查。使用精度不低于0.1g天平测量每只喷头的质量,与喷头合格检验报告描述的质量相比较,计算每只喷头的质量偏差。
江苏苏州智淼消防安装工程公司主营:北京消防施工安装,消防工程设计,消防维修改造,消防设备检测,消防验收代办,消防维修保养,探测器清洗,消防检测设备,智慧消防物联网,消防设备销售安装及调试为一体的正规化消防企业。消防改造网址:http://www.zmjaxf.com/;服务热线:4006-598-119








苏公网安备32058102002151号