消防设施是单位提高自身抗御火灾能力的重要保障,七大系统关系到能否及时预报火灾,能否及时有效控制、消灭火灾,能否为人员疏散和灭火救援行动提供帮助。
今天小编对七大系统进行了汇总,并附图以便于零基础同学理解,希望对大家有所帮助。
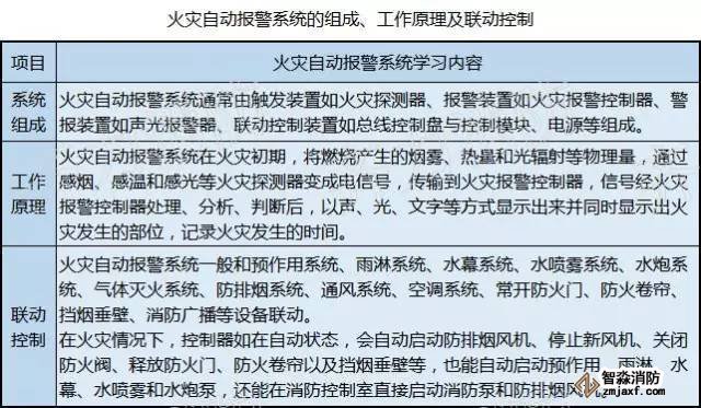
一、火灾自动报警系统![]()


火灾自动报警系统是设置在建筑物或其他场所中的一种自动消防设施,能早期发现和通报火灾。

![]()
二、防排烟系统


防排烟系统是为控制起火建筑内的烟气流动,创造有利于安全疏散和消防救援的条件,防止和减少建筑火灾的危害而设置的一种建筑设施。防排烟系统分为机械加压送风防烟设施和机械排烟设施。
当不能自动启动时,在消防控制中心也能远程启动,或在风机房现场直接启动正压送风机和排烟风机。
![]()
三、室外消火栓给水系统


室外消火栓主要用于向消防车提供消防用水,或在室外消火栓上直接与消防水带、水枪连接进行灭火,是城市基础建设的必备消防供水设施。

![]()
四、室内消火栓给水系统


室内消火栓系统是建筑物内主要的消防设施之一,室内消火栓是供单位员工或消防队员灭火的主要工具。

![]()
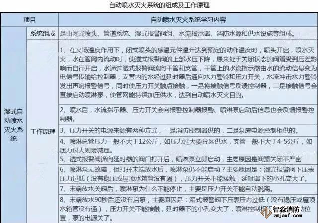
五、自动喷水灭火系统


自动喷水灭火系统是一种固定式自动灭火的设施,它自动探测火灾,自动控制灭火剂的施放,按照管网上喷头的开闭形式分为闭式系统和开式系统。
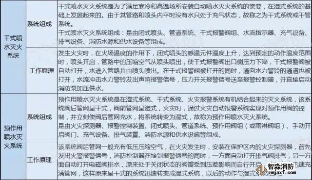
闭式自动喷水系统又包括:湿式系统、干式系统、预作用系统、循环系统;开式自动喷水系统也包括:雨淋灭火系统、水幕系统、水喷雾系统。



![]()
六、泡沫灭火系统


泡沫灭火是扑救B类火灾最有效的灭火剂之一,他具有安全可靠、经济实用、灭火效率高等特点。


![]()
七、气体灭火系统


气体灭火系统应用于特定的场所,由于气体灭火系统灭火后不留痕迹、不影响设备的正常运行,是一种较为理想的自动灭火系统。

江苏苏州智淼消防安装工程公司主营:北京消防施工安装,消防工程设计,消防维修改造,消防设备检测,消防验收代办,消防维修保养,探测器清洗,消防检测设备,智慧消防物联网,消防设备销售安装及调试为一体的正规化消防企业。消防改造网址:http://www.zmjaxf.com/;服务热线:4006-598-119








苏公网安备32058102002151号